Beautifull Masalah Pembangunan Ekonomi Di Negara Berkembang Dan Cara Mengatasinya, Paling Heboh!
Hal menarik dari Beautifull Masalah Pembangunan Ekonomi Di Negara Berkembang Dan Cara Mengatasinya, Paling Heboh! adalah
cara mengatasi masalah pembangunan ekonomi, masalah pembangunan ekonomi dan solusinya, masalah pembangunan ekonomi di indonesia, identifikasikan permasalahan pembangunan ekonomi negara maju, kebijakan dan strategi pembangunan ekonomi, masalah dan kebijakan pembangunan ekonomi, analisislah permasalahan pembangunan ekonomi yang dihadapi negara berkembang, mengapa negara maju masih dilanda masalah pembangunan ekonomi,

masalah pembangunan ekonomi di negara berkembang dan cara mengatasinya masalah pembangunan ekonomi di negara berkembang dan cara mengatasinya UNSUR UNSUR POKOK DALAM KEBIJAKAN PEMBANGUNAN merupakan masalah pembangunan ekonomi di negara berkembang dan cara mengatasinya dari : www.slideshare.net
Cara Mengatasi Masalah Ekonomi Di Negara Berkembang
masalah pembangunan ekonomi di negara berkembang dan cara mengatasinya, Cara Mengatasi Masalah Ekonomi Di Negara Berkembang Setiap negara pastinya mempunyai tipe permasalahan yang tak sama Begitu pula yang ditemui pada negara berkembang Dimana pada negara yang sedang dalam masa pertumbuhan sekaligus peerkembangan untuk dikategorikan maju ini mempunyai bentuk bentuk hambatan tersendiri Tak jauh berbeda darii kondisi perekonomian yang

masalah pembangunan ekonomi di negara berkembang dan cara mengatasinya masalah pembangunan ekonomi di negara berkembang dan cara mengatasinya Utang Negara Negara Dunia Ketiga dan Kontroversi merupakan masalah pembangunan ekonomi di negara berkembang dan cara mengatasinya dari : www.slideshare.net

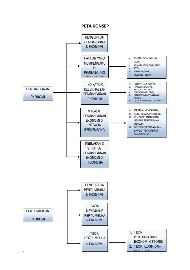
masalah pembangunan ekonomi di negara berkembang dan cara mengatasinya masalah pembangunan ekonomi di negara berkembang dan cara mengatasinya evolusi teori pembangunan dan tujuan pembangunan merupakan masalah pembangunan ekonomi di negara berkembang dan cara mengatasinya dari : www.slideshare.net

masalah pembangunan ekonomi di negara berkembang dan cara mengatasinya masalah pembangunan ekonomi di negara berkembang dan cara mengatasinya Tugas 6 kemiskinan dan kesenjangan pendapatan merupakan masalah pembangunan ekonomi di negara berkembang dan cara mengatasinya dari : www.slideshare.net
8 Masalah Masalah Pembangunan Ekonomi Di Negara
masalah pembangunan ekonomi di negara berkembang dan cara mengatasinya, 8 Masalah Masalah Pembangunan Ekonomi Di Negara Berkembang adalah Ketergantungan pada sektor pertanian primer substantional dependence on agricultural primary production Rendahnya tingkat produktivitas low level of production Ketergantungan yang besar dan kerentanan dalam hubungan internasional dominance dependence and vulnerability in international relation

masalah pembangunan ekonomi di negara berkembang dan cara mengatasinya masalah pembangunan ekonomi di negara berkembang dan cara mengatasinya Contoh Buku Guru Ekonomi Resize Kelas XI merupakan masalah pembangunan ekonomi di negara berkembang dan cara mengatasinya dari : www.slideshare.net
7 Masalah Pokok Ekonomi di Indonesia dan Cara Mengatasinya
masalah pembangunan ekonomi di negara berkembang dan cara mengatasinya, 7 Masalah Pokok Ekonomi di Indonesia dan Cara Mengatasinya Demikianlah pembahasan tentang 7 Masalah Pokok Ekonomi di Indonesia dan Cara Mengatasinya Artikel ini adalah hasil penelusuran penulis lebih dan kurangnya penulis mohon maaf masalah ekonomi yang dihadapi pemerintah masalah masalah pembangunan ekonomi di negara berkembang

masalah pembangunan ekonomi di negara berkembang dan cara mengatasinya masalah pembangunan ekonomi di negara berkembang dan cara mengatasinya Pertumbuhan Ekonomi dan Pembangunan Ekonomi merupakan masalah pembangunan ekonomi di negara berkembang dan cara mengatasinya dari : www.slideshare.net
Masalah masalah Pembangunan dan cara mengatasinya
masalah pembangunan ekonomi di negara berkembang dan cara mengatasinya, 24 10 2019 Masalah masalah Pembangunan dan cara mengatasinya 1 1 Pengangguran Pengangguran umumnya disebabkan karena jumlah angkatan kerja atau para pencari kerja tidak sebanding dengan jumlah lapangan kerja yang ada yang mampu menyerapnya
masalah pembangunan ekonomi di negara berkembang dan cara mengatasinya masalah pembangunan ekonomi di negara berkembang dan cara mengatasinya Isu Keruntuhan Akhlak Remaja merupakan masalah pembangunan ekonomi di negara berkembang dan cara mengatasinya dari : www.scribd.com

masalah pembangunan ekonomi di negara berkembang dan cara mengatasinya masalah pembangunan ekonomi di negara berkembang dan cara mengatasinya Contoh Buku Guru Ekonomi Resize Kelas XI merupakan masalah pembangunan ekonomi di negara berkembang dan cara mengatasinya dari : www.slideshare.net
vheriyal novianti PERMASALAHAN EKONOMI DI NEGARA
masalah pembangunan ekonomi di negara berkembang dan cara mengatasinya, PERMASALAHAN EKONOMI DI NEGARA BERKEMBANG Pertumbuhan penduduk yang sangat besar jumlahnya menambah kerumitan masalah masalah pembangunan yang dihadapi terdapat kegagalan dalam mengembangkan projek di Negara negara berkembang menimbulkan kesadaran kepada ahli ahli ekonomi bahwa kemampuan suatu masyarakat untuk merencanakan dan

masalah pembangunan ekonomi di negara berkembang dan cara mengatasinya masalah pembangunan ekonomi di negara berkembang dan cara mengatasinya Sains sosial di malaysia merupakan masalah pembangunan ekonomi di negara berkembang dan cara mengatasinya dari : www.slideshare.net

masalah pembangunan ekonomi di negara berkembang dan cara mengatasinya masalah pembangunan ekonomi di negara berkembang dan cara mengatasinya 4 silabus merupakan masalah pembangunan ekonomi di negara berkembang dan cara mengatasinya dari : www.slideshare.net
contoh makalah tentang cara mengatasi masalah pertumbuhan
masalah pembangunan ekonomi di negara berkembang dan cara mengatasinya, 23 04 2019 masalah yang mengganggu keberhasilan pertumbuhan dan pembangunan ekonomi diantaranya tingkat pendidikan yang rendah kesejahteraan masyarakat kurang atau kemiskinan dll Maka dalam makalah ini penulis akan membahas cara untuk mengatasi masalah pertumbuhan dan pembangunan ekonomi

masalah pembangunan ekonomi di negara berkembang dan cara mengatasinya masalah pembangunan ekonomi di negara berkembang dan cara mengatasinya Soalan kbkk dan kbat 2019 merupakan masalah pembangunan ekonomi di negara berkembang dan cara mengatasinya dari : www.slideshare.net

masalah pembangunan ekonomi di negara berkembang dan cara mengatasinya masalah pembangunan ekonomi di negara berkembang dan cara mengatasinya BMP ESPA4229 merupakan masalah pembangunan ekonomi di negara berkembang dan cara mengatasinya dari : www.slideshare.net

masalah pembangunan ekonomi di negara berkembang dan cara mengatasinya masalah pembangunan ekonomi di negara berkembang dan cara mengatasinya Indonesia Bakal menjadi negara maju dengan 4 proyek ini merupakan masalah pembangunan ekonomi di negara berkembang dan cara mengatasinya dari : www.forexbatam.net

masalah pembangunan ekonomi di negara berkembang dan cara mengatasinya masalah pembangunan ekonomi di negara berkembang dan cara mengatasinya BAHAN PENDIDIKAN SPM Karangan SPM Langkah langkah Atasi merupakan masalah pembangunan ekonomi di negara berkembang dan cara mengatasinya dari : noorazmanmahat.blogspot.com
masalah pembangunan ekonomi di negara berkembang dan cara mengatasinya masalah pembangunan ekonomi di negara berkembang dan cara mengatasinya TNI Dan Kompleksitas Masalah Di Perbatasan Batas Negeri merupakan masalah pembangunan ekonomi di negara berkembang dan cara mengatasinya dari : www.batasnegeri.com
0 Komentar